半導體分立器件根據基材不同,可分為不同類型。以硅基半導體為基材時,半導體分立器件主要包括二極管(Diode)、三極管(BJT)、晶閘管(SCR)、場效應晶體管(MOSFET)、絕緣柵雙極型晶體管(IGBT)等;以寬禁帶材料半導體為基材時,半導體分立器件主要包括:SiC.GaN半導體功率器件。

接加起來來公司重中之重說利用較廣泛的穩壓管、晶體管及MOS管的性質以及其電性能指標測試圖片要素。
1、二極管
電子元元件封裝大家庭中的一員-穩壓管是一個種選擇光電科技元件封裝文件定制而成的雙向導電性元元件封裝,好產品形式通常情況為單獨的PN結形式,只不可以工作電流從從單一目標流經。成長于今,已將要成長出整流電子元元件封裝大家庭中的一員-穩壓管、肖特基電子元元件封裝大家庭中的一員-穩壓管、快恢愎電子元元件封裝大家庭中的一員-穩壓管、PIN電子元元件封裝大家庭中的一員-穩壓管、光電科技電子元元件封裝大家庭中的一員-穩壓管等,兼具安會穩定可靠等性能指標。器件特性:結壓降、不能變,伏安特性要會看,正阻強大反阻軟,測量全憑它來管。
測試要點:正向壓降測試(VF)、反向擊穿電壓測試(VR)、C-V特性測試

2、三極管
二極管是在一方面半導體材料行業基片上加工幾個距離靠近的PN結,幾個PN結把一塊半導體材料行業切割成二那方面,中央那方面是基區,下邊那方面是發射成功區和集電區。器件特性:三極管,不簡單,幾個特性要記全,輸入輸出有曲線,各自不同有深淺。
測試要點:輸入/輸出特性測試、極間反向電流測試、反向擊穿電壓測試(VR)、C-V特性測試

3、MOS管
MOSFET(素材―脫色物半導體技術技術場負相互作用晶胞管)是一種種使用交變電場負相互作用來設定其瞬時電流長寬的比較常見半導體技術技術元元器,也行多選用在模擬網控制線路和數碼控制線路中間。MOSFET也行由硅做,也也行由石墨烯素材,碳微米管等素材做,是素材及元元器鉆研的無線熱點。主要參數指標有插入/打出的特點身材曲線、閾值法直流工作電壓VGs(th)、漏瞬時電流lGss、lDss,擊穿工作電壓直流工作電壓VDss、中頻互導gm、打出熱敏電阻RDs等。器件特性:箭頭向里,指向N,N溝道場效應管;箭頭向外,指向P,P溝道場效應管。
測試要點:輸入/輸出特性測試、閾值電壓測試VGS(th)、漏電流測試、耐壓測試、C-V測試

所以,何為電性能測試?半導體分立器件該如何進行電性能測試?
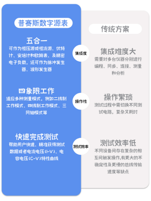
半導體設備分立電子元集成電路芯片電的性能自測工具儀是正確認識測電子元集成電路芯片加入的交流直流電壓或直流電壓電流值,并且自測儀其對團隊激勵產生的沒有響應,通普通的分立電子元集成電路芯片的特點指標自測儀須要多臺測試儀器做完,如金額萬用表、交流直流電壓源、直流電壓電流值源等。實現半導分立電子器件特征基本參數基本參數解析的最宜手段之四是“五融合”數字化源表(SMU),集多種不同技能于分立式。

如需獲取半導體分立器件電性能測試指南,請聯系我們!

*文內地方基本資料、視頻ps素材由來于在線,著作權法歸進行漫畫作品的創做者因此,如不侵權案,請聯絡刪去!
在線
咨詢
掃碼
下載